As a professional manufacturer of valves and pipe fittings, we have built up a series of workable and effective quality control system. Below are our incoming material management:
Incoming Material Receiving & Storage
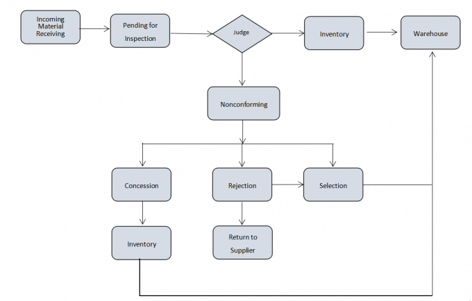
1. Objective:
Checking the physical and chemical properties of incoming casting parts are 100% in accordance with standards,
2. Scope:
Covers all casting parts, fittings and supply purchase of the organization prior to processing.
3. Definition: N/A
3.1 Items exempt from incoming inspection shall be those that are not associated with the development, production, and / or quality of manufactured finished good assemblies, such items include: Office supplies, consumable Janitorial supplies, educational materials.
3.2 All non-confirming material must be tagged and processed as per procedures.
4. Responsibility:
4.1 IQC is responsible for the inspection and test of all in-coming material and parts.
4.2 Purchasing is responsible for informing non-conforming material to vendors / sub-contractors.

Contact Person: Mr. Qipeng Chen
Tel: 0086-13660157288
Fax: 86-20-34627699
Bubble Tight Low Pressure Air Operated Slurry Pinch Valve
Epoxy Coating Body Packing Gear Slurry Pinch Valve For Water Plant Less Zero Leakage Bevel
Pneumatic Actuated Handmade Sleeve Fabric Cord Enhanced Pinch Valve For Mining Pelletizing
Heavy Duty Pneumatic Hose Valves Cast Iron Body Flange End Full Bore
Gear Operation Flow Regulating Industrial Valves Ductile Iron Body Piston Type TEKO Brand
Tilted Disc Industrial Check Valve Minimum Pressure Loss With Oil Dashpot For Water
Double Seated Industrial Valves With High Abrasion Natural Rubber Short Body
Top Entry Double Seated Industrial WCB Ball Valve Cone Shape With No Clogging
F7353 JIS Marine Valve Cast Iron Screw Down Non - Return Straight Type With CCS Certificate
Flanged End Marine Bronze Globe Valve For Water Purifier JIS F7409